通知公告
第十二届全国景观生态学学术研讨会 (第二轮通知)
发布时间:2025-05-30点击量:7701

一、会议背景
由国际景观生态学会中国分会(IALE-China)、中国生态学学会景观生态专业委员会、云南大学主办的第十二届全国景观生态学学术研讨会拟于2025年8月16—19日在昆明举办,大会主题为“中国景观生态学机遇与挑战:大数据、新方法与研究范式”。
二、会议组织
主办单位:
国际景观生态学会中国分会(IALE-China)
中国生态学学会景观生态专业委员会
云南大学
承办单位:
云南大学生态与环境学院
区域与城市生态安全全国重点实验室
北京大学城市与环境学院
中国科学院沈阳应用生态研究所
云南师范大学地理学部
大会学术委员会:
主席:
傅伯杰 | 院 士 | 中国科学院生态环境研究中心 |
委员:
于贵瑞 | 院 士 | 中国科学院地理科学与资源研究所 |
肖笃宁 | 研究员 | 中国科学院沈阳应用生态研究所 |
王仰麟 | 教 授 | 北京大学 |
邬建国 | 教 授 | 亚利桑那州立大学 |
熊巨华 | 研究员 | 国家自然基金委员会地学部 |
贺红士 | 教 授 | 密苏里大学 |
陈利顶 | 研究员 | 云南大学/中国科学院生态环境研究中心 |
胡远满 | 研究员 | 中国科学院沈阳应用生态研究所 |
曾 辉 | 教 授 | 北京大学 |
丁圣彦 | 教 授 | 河南大学 |
李秀珍 | 教 授 | 华东师范大学 |
马克明 | 研究员 | 中国科学院生态环境研究中心 |
王根绪 | 教 授 | 四川大学 |
王克林 | 研究员 | 中国科学院亚热带农业生态研究所 |
吴志峰 | 教 授 | 广州大学 |
宇振荣 | 教 授 | 中国农业大学 |
组织委员会
主席:
陈利顶 | 研究员 | 云南大学/中国科学院生态环境研究中心 |
彭 建 | 教 授 | 北京大学 |
副主席:
高 阳 | 副研究员 | 国家自然科学基金委一处 |
孔繁花 | 教 授 | 南京大学 |
刘 淼 | 研究员 | 中国科学院沈阳应用生态研究所 |
刘世梁 | 教 授 | 北京师范大学 |
周伟奇 | 研究员 | 中国科学院生态环境研究中心 |
沈泽昊 | 教 授 | 北京大学 |
岳跃民 | 研究员 | 中国科学院亚热带农业生态研究所 |
张志明 | 教 授 | 云南大学 |
委员:(以姓名拼音顺序排名)
曹 茜 | 常 青 | 车生泉 | 丁婧祎 | 杜文武 | 房学宁 | 巩 杰 |
李春林 | 李 纯 | 李 晶 | 李俊然 | 李俊祥 | 李睿达 | 梁 宇 |
林玉英 | 刘殿锋 | 刘宪锋 | 刘小茜 | 刘焱序 | 刘占锋 | 刘珍环 |
刘志锋 | 刘志华 | 逯承鹏 | 马 俊 | 钱凤魁 | 时 鹏 | 宋开山 |
王 洁 | 王 帅 | 王文娟 | 王 勇 | 王志芳 | 吴建平 | 吴苗苗 |
吴 文 | 吴志丰 | 肖荣波 | 徐 坚 | 姚 磊 | 余兆武 | 张东海 |
张建军 | 张鹏岩 | 张荣飞 | 张心昱 | 郑 晓 | 朱大运 | |
组委会秘书处
组长:张志明
副组长:孙然好、谢苗苗、赵方凯、靖传宝
成员:待定
三、大会特邀报告
傅伯杰 | 院 士 | 中国科学院生态环境研究中心 |
于贵瑞 | 院 士 | 中国科学院地理科学与资源研究所 |
唐年胜 | 教 授 | 云南大学副校长 |
周宇宇 | 教 授 | 香港大学 |
陈利顶 | 研究员 | 云南大学/中国科学院生态环境研究中心 |
持续更新中...... | ||
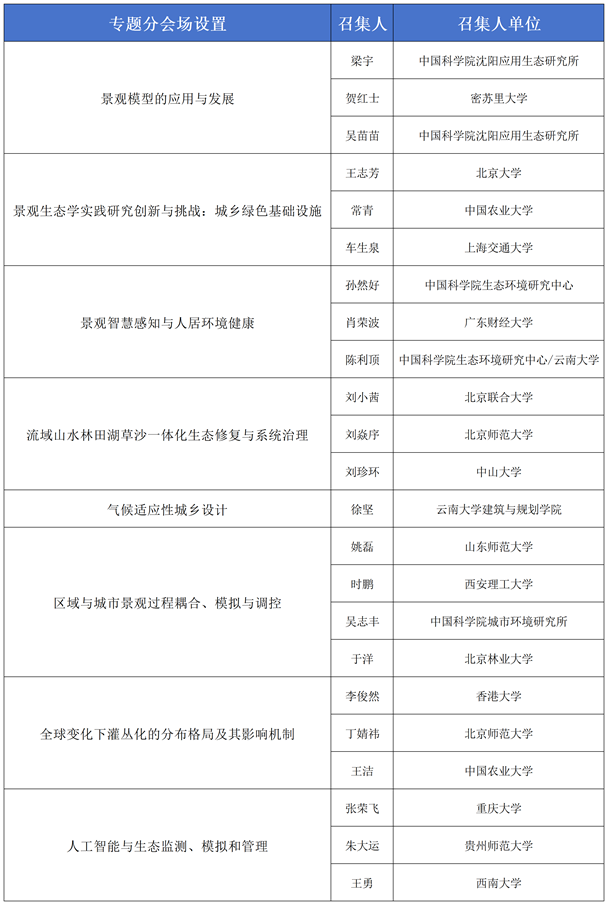
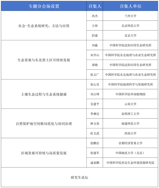
四、专题分会场设置



五、会议地点与报名
1、会议时间:2025年8月16日—19日
2、会议地点:云南大学呈贡校区
3、会议安排:
8月16日:全天会议报到
8月16日下午:研究生分会场报告
8月17日至18日:大会主旨报告、分会场报告、闭幕
8月19日:代表离会
六、会议报告
本次会议接收口头汇报和墙报,请根据在线投稿的说明,选择稿件主题(专题分会?。┯胪陡謇啾穑ā翱谕繁ǜ妗?、“墙报”),会议报告摘要和墙报提交截止时间为2025年6月30日。
(1)会议报告摘要字数不超过500字,其中包括题目、作者姓名、作者单位、通讯地址、电子信箱、摘要正文、关键词(3—5个),避免出现表格和参考文献。
(2)会议墙报尺寸:A0尺寸宽841mm x 高1189mm。(如带纸质版墙报,请于报到时将墙报交至会务组)
(3)本次会议将从参加研究生论坛的报告人中产生研究生优秀报告奖,从参加展板宣讲中遴选优秀展板奖。
七、会议注册及缴费方式
1、注册方式
请扫描注册下方二维码进行网上报名注册,或登录会议微官网:http://2025CIALE.scimeeting.cn,进行大会报名注册。

2、缴费方式
参会者需缴纳会议注册费(包含会议资料、会场租用和会间餐饮等)。住宿费用和往返交通费用由参会人员自理。
本次会议委托云南智旅会会展服务有限公司负责收费、发票开具及会务等相关工作。注册费标准如下:
参会人员身份 | 国际景观生态学会会员 | 注册费 | |
7月30日前 | 7月30日后 | ||
正式代表 | 是 | 1400元/人 | 1600元/人 |
否 | 1600元/人 | 1800元/人 | |
学生代表 | 是 | 1000元/人 | 1200元/人 |
否 | 1200元/人 | 1400元/人 | |
大会议缴费支持微信、支付宝、银行转账等多种付款方式。
(1)汇款信息
公司名称:云南智旅会会展服务有限公司
开户行:富滇银行昆明科技支行
账号:941011010000620980
联行号:313731000307
注:缴费时请备注“姓名+景观生态学”。缴费后请提供开票信息,电子发票将在会议结束后5-7个工作日发至参会代表填写的邮箱中。
(2)现场缴费
支持银行卡、微信、支付宝。
八、酒店预定
经会务组与酒店协商,参会者可按协议价预定。会议正值旅游高峰时期,酒店房源紧张,因此,请参会代表于2025年 8月1日前登录大会微官网:http://2025CIALE.scimeeting.cn,点击酒店预定自行锁定酒店相关房源。
大会推荐酒店如下表所示:

九、交通指南
大会组委会将为报道日当天抵达昆明长水国际机场的参会代表提供定点接机服务。其他时间抵达的参会代表,请参考以下交通指南安排行程。
1、昆明长水国际机场—云南大学(呈贡校区)
(1)打车路线:全程39.3公里,需40分钟,约100元左右。
(2)地铁路线:全程48.5公里,需1小时22分钟分钟,约9元左右,乘坐地铁6号线转4号线转1号线(机场中心站-大学城南)大学城站C口出,步行1公里。
2、昆明南站—云南大学(呈贡校区)
(1)打车路线:全程7.4公里,需18分钟,约16元左右。
(2)地铁路线:全程6.6公里,需28分钟,约4元左右,乘坐地铁4号线转1号线(昆明南火车站-大学城南)大学城站C口出,步行1公里。
3、昆明站—云南大学(呈贡校区)
(1)打车路线:全程31.3公里,需49分钟,约79元左右。
(2)地铁路线:全程26.4公里,需57分钟,约6元左右,乘坐地铁1号线(环城南路-大学城南)大学城站C口出,步行1公里。

十、会务联系
靖传宝:18811397393,chuanbaojing@163.com,会议协调
赵方凯:13661023369,fkzhao@ynu.edu.cn,会议协调
孙然好:13466721300,rhsun@rcees.ac.cn,会议协调
谢苗苗:13811312352,xiemiaomiao@cugb.edu.cn,会议协调
何小蓉:13330503039,发票及交通事宜
戴经理:13008667298,酒店住宿,会后考察咨询
高 琳:15087120284,合作咨询(商业合作、赞助等)

